欧美黑人巨大videos精品_欧美黑人巨大xxxxx_欧美黑人乱大交_欧美黑人乱大交_欧美黑人牲交videossexeso_欧美黑人添添高潮a片www_欧美黑人添添高潮a片www_欧美黑人性暴力猛交喷水黑人巨大

浙艺新闻

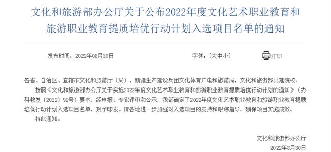
浙艺2个项目入选2022年度文化艺术职业教育和旅游职业教育提质培优行动计划名单

出处:宣传部  文字:俞珂瑶  编辑:杜俏俏  时间:2022-09-01
字体:放大 缩小

      近日,文化和旅游部办公厅公布了2022年度文化艺术职业教育和旅游职业教育提质培优行动计划入选项目名单,欧美黑人巨大videos精品_欧美黑人巨大xxxxx_欧美黑人乱大交_欧美黑人乱大交_欧美黑人牲交videossexeso_欧美黑人添添高潮a片www_欧美黑人添添高潮a片www_欧美黑人性暴力猛交喷水黑人巨大大学生团队实践扶持项目《“畲遗物语”——浙江畲族村非遗文化品牌形象设计及文创产品的开发应用》和“双师型”师资培养扶持项目《“以文塑旅  以艺赋能”校企协同实践育人模式探究》2个项目入选。

1662017788849.jpg

     项目《“畲遗物语”——浙江畲族村非遗文化品牌形象设计及文创产品的开发应用》契合乡村文化旅游发展趋势,对浙江畲族村非遗文化进行传承创新和可视化传播,进行旅游文化品牌形象设计并应用于文化产品的市场开发推广。

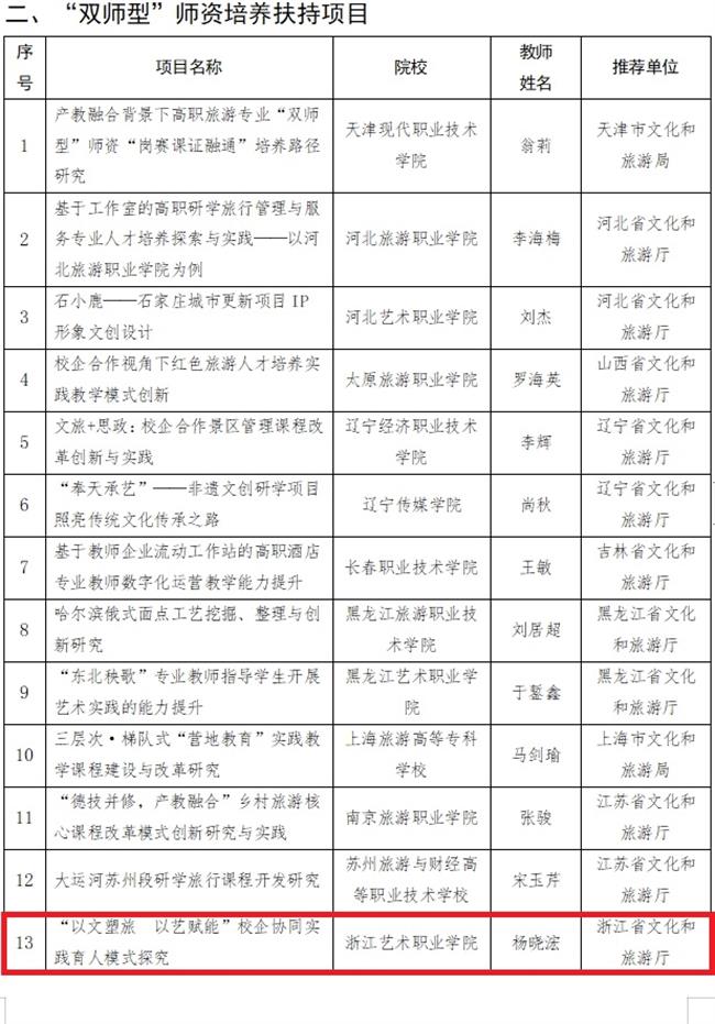
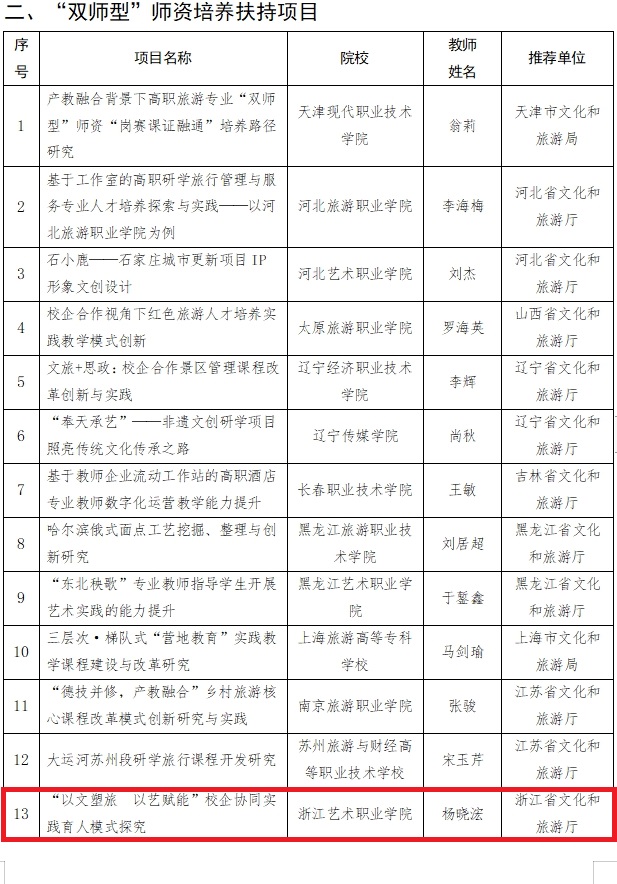
    项目《“以文塑旅  以艺赋能”校企协同实践育人模式探究》立足国家“双高”专业群建设专业之一表演艺术专业,联合乌镇旅游股份有限公司及文旅产品“乌镇戏剧节”,在双方多年合作和浙江省教学改革项目《全程贯穿“月赛制”课堂教学改革与创新》,浙江省产学合作项目《校企协同共育表演人才实践基地建设》和浙江省文化创新团队“演绎工坊”的扎实基础上,开发具有文旅深入融合、产教深度融合特征的“以文塑旅 以艺赋能”校企协同实践育人模式的探索。

D[T5XHXGK9(G}O8M4GGIQF4.png

1662019008961_副本.jpg

    近年来,浙艺实施一系列“提质培优”行动计划,推进学校内涵建设,取得了显著成效。今年上半年,欧美黑人巨大videos精品_欧美黑人巨大xxxxx_欧美黑人乱大交_欧美黑人乱大交_欧美黑人牲交videossexeso_欧美黑人添添高潮a片www_欧美黑人添添高潮a片www_欧美黑人性暴力猛交喷水黑人巨大提质培优行动计划案例《发挥文化专业优势 助力美丽乡村建设》在中国教育电视台官网发布。浙艺充分发挥专业优势,着眼服务基层,结合教学实践、学生实践,“围绕一个点、盯紧一件事、组建一张网”,主动践行“三服务”,助力乡村振兴。

关闭】 【打印
上一篇: 双高建设在路上 | 守匠心 传技艺 浙艺非遗保护谱新篇下一篇:

欧美黑人巨大videos精品_欧美黑人巨大xxxxx_欧美黑人乱大交_欧美黑人乱大交_欧美黑人牲交videossexeso_欧美黑人添添高潮a片www_欧美黑人添添高潮a片www_欧美黑人性暴力猛交喷水黑人巨大